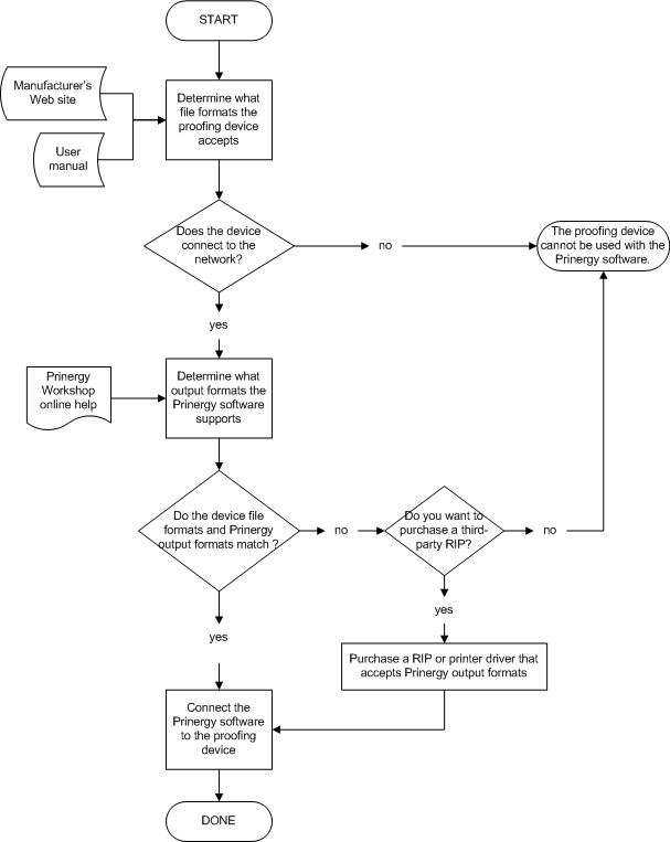
To determine whether a third-party proofing device can be used with Prinergy, compare the file formats that the proofing device accepts with the formats that Prinergy can output.
Obtain the user guide for the proofing device.
- Determine what file formats the proofing device accepts. Refer to the manufacturer's manual for the device, or the manufacturer's Web site.
Note: Proofing devices that use built-in RIPs often have a proprietary format (for example, the Epson ESC/P2, HP HPRTL, and Canon GARO printer control languages), which Prinergy may not support. Proofing devices that use external RIPs often accept the Adobe PostScript language, PDF, TIFF, and sometimes JPEG. - Confirm that the proofing device can be physically connected to the network.
Most proofing devices can be connected to the network either through a built-in Ethernet port, using the TCP/IP protocol. You set up a print queue on the host computer and connect it to the network using the TCP/IP protocol. For instructions on setting up a print queue, refer to the documentation for your computer's operating system. - Confirm that the Prinergy software can output a file formats that the proofing device accepts. For a list of supported output formats, see the Prinergy Workshop User Guide.
Note: It is best to send raster output to the proofing device (for example, EPS raster, DCS raster, CT, or TIFF). Although sending vector output is faster, a raster format ensures that you use the same RIP to make the proof as to make a plate. The integrity of the data is maintained and you avoid any inconsistency between RIP brands or versions. - After comparing the file formats:
- If the file formats match, your Prinergy software can drive the proofing device. Drop a generic PostScript language file into the print queue on the proofing device (or its host computer) to test basic connectivity to the network.
- If the file formats do not match, you can purchase a third-party RIP.
Note: Drivers for the proofing device may be required to be installed on the Prinergy server sending files to a shared print queue.
A flowchart to help you to assess whether you can use your third-party proofing device with Prinergy.
